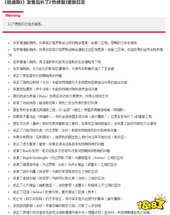
《哈迪斯2》于近日推送全新热更新补丁,对游戏内多项影响体验的bug与细节问题进行了集中修复。本次更新覆盖剧情叙事、战斗表现、交互逻辑等多个维度,以打磨细节、优化体验为核心,进一步提升了冥界冒险的流畅度与沉浸感。官方表示,团队持续关注玩家反馈,本次热修复旨在让每位重返冥界的挑战者都能获得更稳定、更爽快的战斗体验。

具体更新内容如下:




来源:18183整合
责任编辑:VC
发布时间:2026-04-27 10:23:09
0
0
《哈迪斯2》于近日推送全新热更新补丁,对游戏内多项影响体验的bug与细节问题进行了集中修复。本次更新覆盖剧情叙事、战斗表现、交互逻辑等多个维度,以打磨细节、优化体验为核心,进一步提升了冥界冒险的流畅度与沉浸感。官方表示,团队持续关注玩家反馈,本次热修复旨在让每位重返冥界的挑战者都能获得更稳定、更爽快的战斗体验。

具体更新内容如下:




梦幻西游手游蔬菜精灵是什么服务器 梦幻西游手游蔬菜精灵区服入口一览
2梦幻西游手游蔬菜精灵区有人玩吗 梦幻西游手游蔬菜精灵联动区热度一览
3梦幻西游手游蔬菜精灵区兑换码 梦幻西游蔬菜精灵区福利一览
4梦幻西游手游蔬菜精灵礼盒选哪个好 梦幻西游蔬菜精灵礼盒推荐
5梦幻西游手游旭旭宝宝在几线 梦幻西游手游旭旭宝宝所在区服一览
6梦幻西游手游旭旭宝宝版本下载地址 梦幻西游手游旭旭宝宝版本入口
7梦幻西游手游旭旭宝宝礼包码 梦幻西游手游旭旭宝宝福利一览
8梦幻西游手游旭旭宝宝哪个区 梦幻西游手游旭旭宝宝区服介绍
9梦幻西游手游蔬菜狗保底多少钱 梦幻西游蔬菜精灵保底价格一览
10梦幻西游手游蔬菜狗联动攻略 梦幻西游蔬菜精灵联动活动一览